自学考试
成人高考
开放大学
法商自考APP
法商自考学习平台
搜索
自考本科
专升本
成人专科
成人本科
咨询电话
023-65297777
学校官网
项目汇总
自学考试
成人教育
开放大学
硕博项目
中专
在线报名
通知公告
联系我们
当前位置:
法商教育培训学校学历提升网
成教资讯
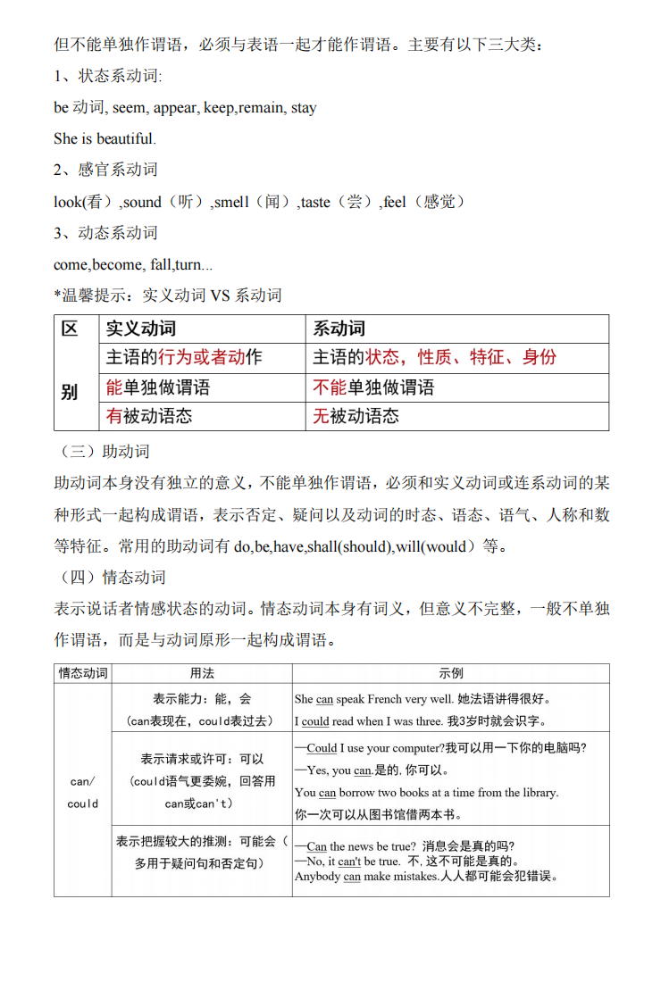
本周考点归纳!重庆成考本科必备!《成考专升本英语》考点汇总看这篇
本周考点归纳!重庆成考本科必备!《成考专升本英语》考点汇总看这篇
发布日期:2025-09-18 14:38:41
浏览次数:601
来源:法商教育培训学校学历提升网
在线报名
姓名:
电话:
备注:
提交
学历资讯
[自考资讯]
重庆法商学校 继续教育培训项目简介
[自考资讯]
通知|西南政法大学高等学历继续教育2026年7月学分认证课程考试安排计划
[自考资讯]
通知|西南大学关于开展高等学历继续教育2026年春季课程面授教学工作的通知
[自考资讯]
暖心护航助考路 重庆法商学校全力做好2026年上半年自考统考送考工作
[自考资讯]
通知|西南大学关于开展高等学历继续教育2026年春季课程面授教学工作的通知
[自考资讯]
通知|重庆文理学院2026年4月学分认定与转换考试报名4月2日开启
[自考资讯]
通知|重庆工商大学继续教育学院2026年上半年自学考试日常主要工作安排表
[自考资讯]
通知|重庆科技大学高等学历继续教育2026年春季学期理论课程重修工作安排
[成教资讯]
通知|重庆医科大学成人高等教育2026年上半年课程安排与考试计划
[自考资讯]
别错过!重庆部分高校自考/成教还可报考四六级!
咨询电话
023-65297777
线上报名
微信公众号
返回顶部